【随笔】幸福的死法
著名中国作家史铁生说过,天天把死挂在嘴边的,不是真的想死,而是在期待爱
安乐死「戊巴比妥」
初步介绍
以医学生角度来看,在这个年代靠安眠药自杀成功基本不可能。镇静与安眠药物依照剂量大致可以分为镇静、安眠、麻醉、昏迷和呼吸抑制五个阶段。关键在于
具有安眠作用的药物主要有:
- 苯二氮平类药物(BZD)与Z类药物(Zopiclone)。基本上以“唑”结尾的药物都属于这一类,是最广泛使用的安眠药物。
- 部分三环类抗抑郁药物,例如阿米替林(Amitriptyline)。
- 第一代抗组织胺药物、β-肾上腺素阻滞剂(β blocker)等。
- 酒精与巴比妥类药物(Barbiturate)。
基本上只有
然而,只有少数癫痫患者会使用此类药物。因为这类药物过量会引起呼吸抑制,且没有已知的解药,非常危险。
因此,建议大家不要再考虑通过安眠药自杀。这样做只会导致脑袋昏沉、持续呕吐以及洗胃的痛苦。若真的想通过安眠药自杀,只能选择安乐死的方式。例如,。但这类药物都是管制药物,切勿再打安眠药自杀的主意。
注意事项
- 当代安眠药中都含有防止自杀的设计。这些药物被添加了催吐剂,如吐根酚碱,以增加自杀的难度和痛苦。当人们尝试通过吞服过量安眠药来自杀时,这些催吐剂会在胃里起作用,引起呕吐,从而减少药物的吸收。
倘若没死成 ,你将获得脑袋昏沉、持续呕吐以及洗胃的痛苦。洗胃管子扎人很痛,还可能造成胃穿孔。醒来后安眠药正常发挥了作用,失眠+易怒也会陪你渡过一段漫长的时间。
参考文献
一氧化碳中毒
初步介绍
关紧门窗,打开灶台煤气,美美睡上一觉,眼睛一闭就再也睁不开。原理上这是仅次于安乐死的幸福死法,理想情况是这样,但实际操作却存在其他问题。
一氧化碳中毒的原理是CO与血红蛋白的结合力比O2要强250倍,结合血红蛋白会使其失去携带O2的能力。短时间内人体迅速缺氧,当CO结合的血红蛋白超过50%时,就算成功自杀了,这个时间大概要经历4~5小时。
但是,倘若在那之前你醒过来了,那将是一场生不如死的噩梦。
- 如果密闭空间并不密闭,门窗仍留有缝隙,哪怕睡再久也不见得会死,反而是一整天的晕厥伴随呕吐感,间断的意识昏迷,醒来的时候浑身无力。
- 哪怕空间是紧闭的,你因为大脑缺氧头疼做噩梦,没有坚持睡下去,中途突然醒来。你会立刻感受到肺部剧烈疼痛,如爆炸一般,喘不过气,本能会让你疯狂呼吸,并且因为氧气浓度不高,你的呼吸会变得非常急促,只可惜每次呼吸肺部都如刀割。大脑晕厥,让你思考变得迟钝,你甚至都想不起来自己在做什么,只能任由疼痛重新让你意识昏迷。
- 要是你的准备工作都做得很好,过程十分顺利,总算要渡过三途河时,家里来人被人打断了。你的脑子已经坏死,但身体仍因为本能保持着呼吸。余生就只能变成植物人躺在床上,任由家人照料了。可喜可贺!
参考文献
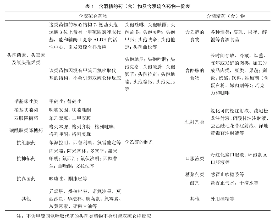
头孢配酒
初步介绍
头孢配酒致死的原理本质是
依据醉酒原理,乙醇会被乙醛脱氢酶代谢成乙醛,而乙醛的毒性据说是乙醇的10倍。一些头孢类药物,可以抑制肝脏的乙醛脱氢酶,阻断乙醛向乙酸的进一步转化,让毒性很高的乙醛蓄积在体内,从而引起一系列中毒反应(医学上称之为双硫仑样反应)。主要表现为面红、头痛、恶心、呕吐、视力模糊、血压下降、心率加快、胸闷、呼吸困难,严重的会出现
饮用的酒精含量越高,反应越重;用药期间饮酒,比停药后饮酒反应更重。但人与人的体质不能一概而论,不是所有人吃药喝酒都能死。
除了头孢,还有其他药物发挥同样的效果:
参考文献
- 头孢配酒说走就走是真的吗,如果一起吃,身体会发生怎样的变化?
- 边吃头孢边喝酒,你的身体会发生哪些变化?
- 头孢+酒,喝多少会致死?99%的人都想不到 - 健康圈直通车的文章 - 知乎
- 头孢就酒,有生命危险吗?
- 陈雪凌, & 肖啸. (2020). 双硫仑样反应致死的研究现状及其法医学诊断. 中国法医学杂志, 35(4), 4.
割腕
初步介绍
割腕非常考验人的技术。用小刀简单一划,顶多只能划破手腕上的肌肉,动脉藏在皮肤下面6~7mm的位置,因为肌肉紧密贴合,流血速度太慢,用不了多久伤口就可能愈合,这就要求
其次就算把手腕割开了一个伤口,也不是马上就会死亡,人的体内有5000ml左右的血液,只有失血达到1000ml以上,才有可能危及生命。所以割腕并不能给一个痛快,相反在做出极端选择到死亡的过程中,会有一个漫长的等待时间。
大量失血会让人浑身无力,无法自由行动,然后慢慢陷入昏迷。
如果在流血过多后被救活,则会因为脑部失血变成
参考文献
割喉/自刎
初步介绍
割喉类似割腕,也很考验人的技术。大部分人都找不到脖子上的大动脉,只割破气管不会让人死亡,即便是割破了颈动脉,也需要流血很长时间才会死。
参考文献
上吊
初步介绍
上吊作为古代酷刑的一种,算是比较温和的了,至少留了个全尸。但实际上这样的死法并不会比枭首好到哪里去。
把脑袋挂上去的那一刻,最先出现的是眩晕和耳鸣的感觉,然后意识也因为室息而逐渐模糊,身体会疯狂抽搐,手臂疯狂挥舞,双腿前后摆动。随后人会进入
所以自缢而亡的人被发现时一般都是双眼暴突、舌头外露、肢体扭曲,同时下身湿漉漉的一片,并伴有恶臭。
参考文献
跳楼/跳河
初步介绍
当你跳下去的那一刻,血管急剧收缩,肾上腺素疯狂释放,大脑飞速运转,浮现出大量片段。由于下落速度加快,人的呼吸也变得越来越困难。
直到落地的那一刻,仿佛有千斤巨锤砸在身上,骨骼内脏全都在一瞬间被拍碎。有些碎骨甚至会变成尖刺,将身体刺得千疮百孔。如果骨头刺穿肺部,那么血液就会流入呼吸管道,让跳楼者在临死前再体验一把
大部分人跳楼死亡,并不会在第一时间死去,跳楼者会看到自己的血液染红地面,会看到自己的排泄系统失控,满地污秽,但此时后悔已经来不及。
跳河和跳楼的死法很像,只要高度够高,水面和路面没有太大的区别,只不过跳楼后可能是
参考文献
自焚
初步介绍
如果不是火化炉那样上千度的高温,普通温度的自焚是烧不成灰的,只会得到一具烧焦的尸体。
我们平时被火烧一下,单纯烫伤就会觉得疼痛难忍,想象一下这次换成全身各个部位,反反复复被火焰灼烧。这种痛苦会比凌迟还惨,毕竞凌迟一次只割一块肉,而自焚是全身上下一起被灼烧,这个过程大约要持续1~2分钟。









